O termo chaveamento vem de comutar, ou seja, ligar e desligar um
circuito ou parte de um circuito em um determinado tempo.
A função do CI chaveador na fonte de alimentação é justamente esta, ligar e desligar cerca de 40 a 100 mil vezes por segundo a corrente elétrica que passa pelo enrolamento primário do chopper que é um pequeno transformador presente neste tipo de fonte.
Esse chaveamento induz uma tensão de 12V no enrolamento secundário do chopper que segue até o regulador 7805.
Algumas fontes já fornecem as duas tensões de 12V e 5V não sendo necessária a utilização do regulador 7805.

CI é abreviação para circuito integrado, e por se tratar de um circuito integrado, sua forma de testar não é como a de um componente mais simples como um resistor ou capacitor por exemplo, justamente por ter vários destes componentes incorporados no encapsulamento, ou seja, no interior do componente.
O que o leitor pode fazer é verificar a existência de curto-circuito entre os terminais do componente, principalmente entre os pinos Drain e Source.
Para saber a pinagem do circuito integrado pode consultar o datasheet na internet. Por exemplo, no google digite: “LNK364 datasheet”, sendo que este é bastante utilizado em placas de máquina de lavar da electrolux. O código do componente fica no próprio encapsulamento.
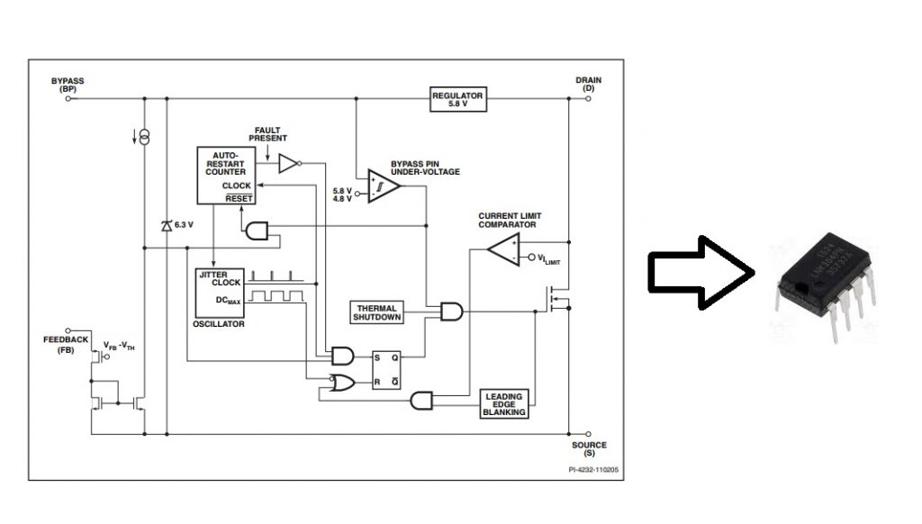
O que faz o chaveamento portanto é o transistor mosfet marcado em vermelho dentro do encapsulamento (invólucro do componente) em conjunto com outros componentes e circuitos como o leitor pode observar no diagrama abaixo:

O que eu gostaria de sublinhar para o leitor é que dentro do CI Chaveador existem outros componentes que vão além do transistor mosfet:

Na maioria das vezes quando ocorre um defeito na fonte este CI tende a estourar, abrindo o encapsulamento, mas pode haver também a possibilidade do encapsulamento estar intacto porém internamente um dos componentes do circuito integrado estar defeituoso ou até mesmo aberto, impossibilitando a passagem de corrente elétrica e inutilizando todo o circuito, que por sua vez não fará a fonte funcionar.